Forums

Articles
Create
cancel
Showing results for 
Search instead for 
Did you mean: 

documentation about relationship of fields - screens - workflows - projects

Seth Pullen
March 20, 2020

I'm trying to set up a customized default new issue screen but can't see how to reorder the fields...but more importantly, I can't find any documentation about the RELATIONSHIPS between the fields, projects, screens, workflows...  This should be readily available and when I search documentation for "screen field hierarchy"  or "screen field relationship", I get nothing.... 

Does anyone know where this lives in the documentation?  Please help

1 answer

1 accepted

2 votes
Answer accepted
John Funk
Community Champion
March 20, 2020

Hi Seth,

You should be able to reorder the fields by editing the screen itself. Then you can simply drag the fields up or down to reorder. 

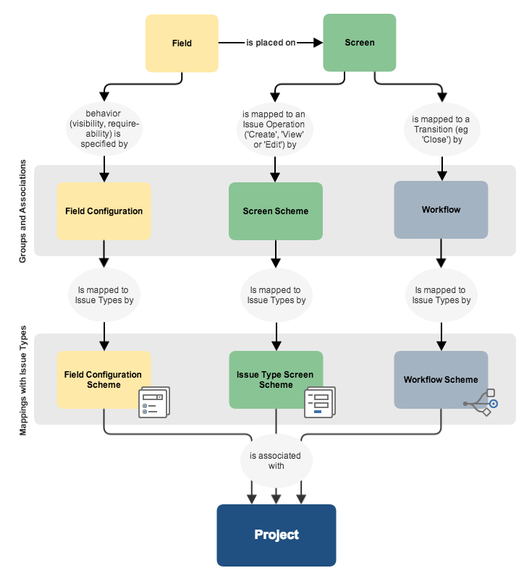
Also, take a look at this diagram for help in understanding the relationships:

JIRA fields_diagram.png

Seth Pullen
March 20, 2020

THANKS THIS IS EXACTLY WHAT I WAS LOOKING FOR! :)

Is there a related documentation page url?

John Funk
Community Champion
March 20, 2020

https://confluence.atlassian.com/adminjiraserver/configuring-issues-938847082.html

The Server version of that page has the diagram. If you click on the Cloud tab you will find links to lots more information.  

Glad I was able to help!

Suggest an answer

Log in or Sign up to answer
DEPLOYMENT TYPE
CLOUD
PRODUCT PLAN
STANDARD
PERMISSIONS LEVEL
Product Admin
TAGS
AUG Leaders

Atlassian Community Events