Forums

Articles
Create
cancel
Showing results for 
Search instead for 
Did you mean: 

Work items with custom status not visible into backlog

Sébastien OZANNE
April 3, 2026

Hello đź‘‹

I have several boards in my project. Everything was going smoothly until now.

However, I created a new status called “TO CLARIFY.” As soon as a ticket is moved to this status, it is no longer visible in the backlog.

I have this message :

image.png


➡️ Can you help me ?

 

--


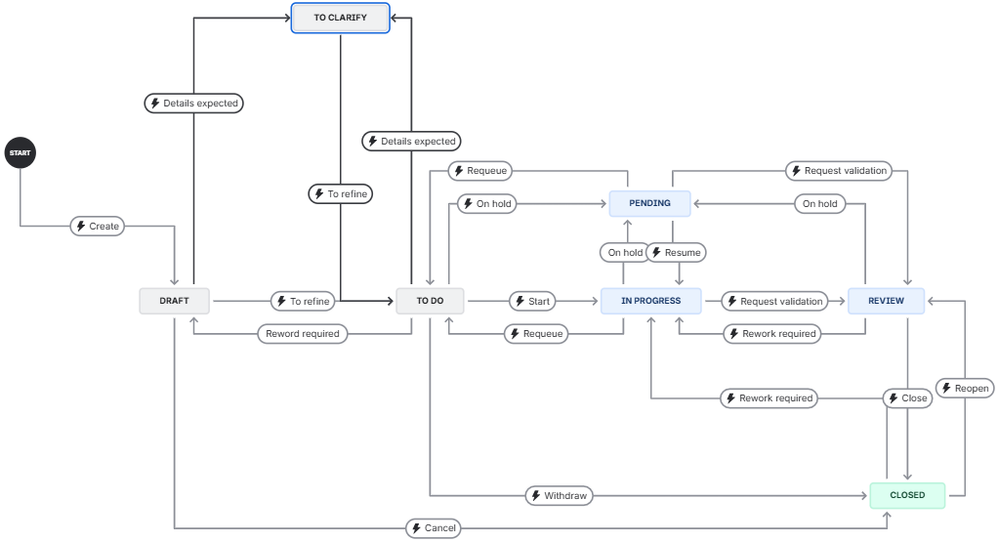
My workflow

image.png

 

A work item in TO CARIFY status in AS project

image.png

My backlog filtered on « 866 »

image.png

My board filter

project = "AS" AND "Perimeter[Dropdown]" = "Retail Sales" AND type NOT IN (Sub-task) ORDER BY Rank ASC

 

2 answers

2 accepted

8 votes
Answer accepted
Ugnius Aušra
Rising Star
Rising Star
Rising Stars are recognized for providing high-quality answers to other users. Rising Stars receive a certificate of achievement and are on the path to becoming Community Champions.
April 3, 2026

Hey @SĂ©bastien OZANNE 

You need to map your custom status to board columns.

Example of one of my projects:

board.png

Sébastien OZANNE
April 3, 2026

Even if it was easy, you rock. Thank you so much.

Like • Ugnius Aušra likes this
4 votes
Answer accepted
Martin Runge
Community Champion
April 3, 2026

Hi @SĂ©bastien OZANNE,

The most common reason custom status issues are missing from the backlog is that the status hasn't been mapped to a column in your Board Settings > Columns.

Ensure your custom status is dragged into the leftmost column (usually the "To Do" category), as unmapped statuses are not visible.

Is the Perimeter set to Retail Sales for this work item?

 

Suggest an answer

Log in or Sign up to answer
DEPLOYMENT TYPE
CLOUD
PRODUCT PLAN
PREMIUM
TAGS
AUG Leaders

Atlassian Community Events