Forums

Articles
Create
cancel
Showing results for 
Search instead for 
Did you mean: 

Sum of worklogs for EPIC and its structure

Roman Kvasňa
March 9, 2023

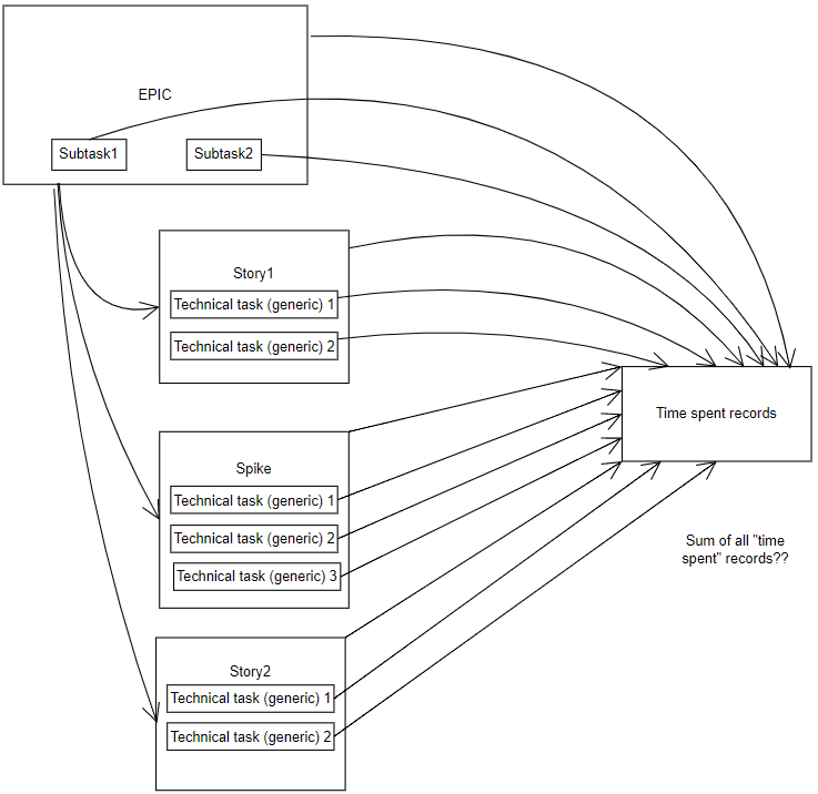
Hi, I have concrete EPIC.

Epic has worklogs and subtasts with worklogs. There are some stories and spikes connected to Epic using Epic Link. Each story or spike has its own worklogs and has subtasks (Technical task (Generic)) with worklogs.

Is there any possibility to get sum of all worklogs in this structure using JQL?

Thanks a lot

Roman

Dotaz.png

2 answers

2 votes
Hannes Obweger - JXL for Jira
Atlassian Partner
March 9, 2023

Hi @Roman Kvasňa

welcome to the community!

I'm not aware of a built-in solution for this; to the best of my knowledge, you'll need extra tooling. A few directions forward:

  • You can always export your issues to Excel or CSV and perform some kind of post-processing. Obviously, this is gonna be quite a bit of work.
  • If you have Jira Automation, you could try performing the sum-up in an automation rule and storing the result on the epic. Since there's a few levels of hierarchy involved, I'd assume this to be quite tricky, if at all possible. Perhaps someone else can lean in here.
  • You will find solutions for this in the Atlassian Marketplace. Since you've tagged your question for Jira Server: As you may have heard, apps sales have ended for Jira Server. Are you planning to migrate to Data Center or Cloud? I'd strongly recommend that; you'll have way more options. This being said, I myself work on an app that would solve your use case very easily, and that is still available for Jira Server (as well as for Data Center or Cloud, of course); I'll provide more details below.

Hope this helps,

Best,

Hannes

Hannes Obweger - JXL for Jira
Atlassian Partner
March 9, 2023

Just to expand on the last point: If you're open to a solution from the Atlassian Marketplace, this would be easy to do in the app that my team and I are working on, JXL for Jira.

JXL is a full-fledged spreadsheet/table view for your issues that allows viewing, inline-editing, sorting, and filtering by all your issue fields, much like you’d do in e.g. Excel or Google Sheets. It also comes with a number of advanced features, including the support for issue hierarchies, as well as sum-ups. With this, you could easily calculate the total time spent on your epics, like so:

time-spent-per-epic.gif

This works for all issue fields, and across any number of hierarchy levels. You can also configure different sum-up styles, and export your issue data with just one click.

In case you plan to stay on Jira Server: JXL is perfectly compatible; it's just that we need to generate a license for you. If the above looks interesting, just let me know and I'll happily start a free trial for you.

Best,

Hannes

Roman Kvasňa
March 9, 2023

Hi, thank you very much.

Excel - yes I am using this workaround.

We have JIRA automation but I am not able to add additional field to EPIC. We are too big company and I am not a boss.

Some new plugin or external solution is not possible - again I am not a boss.

JXL Looks nice!!

 

Maybe one thing - are you able to write JQL to list all JIRAs involved in this hierarchy? Not sum of worklogs - only list of all JIRAs from EPIC to Technical Tasks? That would help me a lot - I can make JQL only to SPIKE or STORY level

key = RSTCMV-12860 or "Epic Link" = RSTCMV-12860 or parent = RSTCMV-12860

Do you have any idea? Thanks

Hannes Obweger - JXL for Jira
Atlassian Partner
March 9, 2023

Hey @Roman Kvasňa,

thanks for your kind words, much appreciated!

Regarding JQL: I don't think that's possible; it would really require some concept of joins or sub-queries, which don't exist in JQL. You would, again, need some Marketplace app, like JQL Search Extensions or ScriptRunner.

Like # people like this
1 vote
Kelly Arrey
Rising Star
Rising Star
Rising Stars are recognized for providing high-quality answers to other users. Rising Stars receive a certificate of achievement and are on the path to becoming Community Champions.
March 9, 2023

Hi @Roman Kvasňa since you mentioned "structure", here's a link to Structure by Tempo. This app allows you to construct an issue hierarchy with a few simple rules based on Epic Links and sub-task links, and generates rollups of estimates and time spent. I did a webinar about how we use it in case that's helpful.

Disclaimer. My only association with Structure by Tempo is that I'm a happy customer.

Roman Kvasňa
March 9, 2023

Thank you very much but i am not able to add new plugin into our JIRA.

Do you have any idea how to connect all technical tasks (generic) to this JQL? 

key = RSTCMV-12860 or "Epic Link" = RSTCMV-12860 or parent = RSTCMV-12860

Only get the list of all JIRAs under EPIC. No Worklogs. Thank you

Suggest an answer

Log in or Sign up to answer