Forums

Articles
Create
cancel
Showing results for 
Search instead for 
Did you mean: 
  • Community
  • Q&A
  • Jira
  • Questions
  • Struggling to understand the concepts of screens, screen schemes and how they relate to issue types

Struggling to understand the concepts of screens, screen schemes and how they relate to issue types

Michael Arndt
Rising Star
Rising Star
Rising Stars are recognized for providing high-quality answers to other users. Rising Stars receive a certificate of achievement and are on the path to becoming Community Champions.
October 6, 2019

There's so many levels of screens, screen schemes and how they related to issue types. It's the most frustrating part of Jira IMO and I'm really struggling to understand how they all tie together.

For instance, I would like to use a special screen when I create an issue using an specific issue type. For the life of me I can't figure out how to do this.

Is there any good documentation or videos that explain this?

 

2 answers

2 votes
Jack Nolddor [Sweet Bananas]
Atlassian Partner
October 6, 2019

Hi Michael Arndt

 

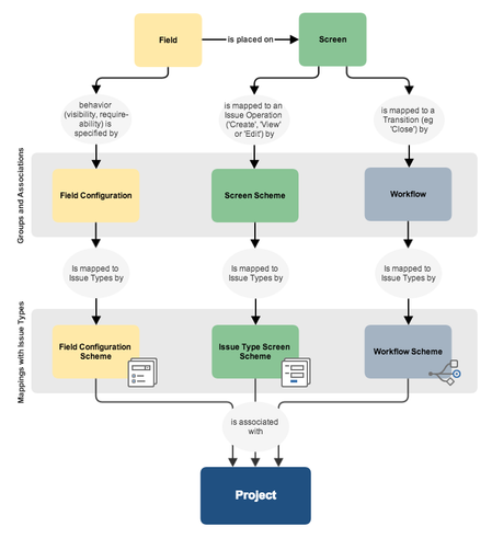
I believe you'll find the following image really handy:

proxy.duckduckgo.com.png

 

For further information, please check the Project screens, schemes and fields page.

 

Let us know, if the provided information solves your doubts or you need further support,
Regards

0 votes
John Funk
Community Champion
October 6, 2019

Hey Michael,

Hopefully, the diagram from Jack was helpful. In addition, for the specific case you have, you need to create a screen and associate it with the particular Issue Type via the Issue Type Screen Scheme - which is at the bottom of the diagram. 

Suggest an answer

Log in or Sign up to answer