Forums

Articles
Create
cancel
Showing results for 
Search instead for 
Did you mean: 

Struggling to add a different issue type screen for a specific issue type in a project

Deleted user July 29, 2018

Greetings,

I have been taking JIRA courses, but I am still new to it.  I have a project with 8 issue types.  I want to have a specific screen for one of the issue types.  I created all the fields I need for the new screen and created an issue type and configured the screen.  I seem to be missing a step to have that one issue type screen pop up during create issue.  Any help would be appreciated. 

1 answer

1 vote
Max Foerster - K15t
Community Champion
July 29, 2018

Hi Eric,

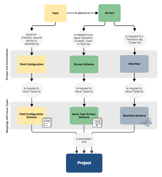
there is a very nice picture in the Jira documentation on screens, schemes and fields.

 

fields_diagram.png

 

I hope you don't get angry at me when I don't give you the solution right away. But I think there's much more value in this for you if you figure it out yourself. And everyone will agree that this is confusing and complicated and always will be a bit! ;) Just follow the chart and you will get there. You already have the screen and issue type - just connect them. Best, Max

Deleted user August 1, 2018

Thanks for the help!  This helped organize it. Still piecing the logic together - but getting there. 

Max Foerster - K15t
Community Champion
August 1, 2018

It get's better Eric! :)

Suggest an answer

Log in or Sign up to answer
TAGS
AUG Leaders

Atlassian Community Events