Forums

Articles
Create
cancel
Showing results for 
Search instead for 
Did you mean: 

Custom Field not displaying after adding context, field does not appear after saving

Brian Donaghy
January 28, 2025

Hi,

I am trying to add a custom field to our bug workflow. When I go to edit screen on the workflow I get the error "You cant see this issue as the context is not applied to the project..." where I then go ahead and click add/edit context.

The problem is that I've already done this, and when I navigate to that screen, the correct issue type image appears, but the image type text is blank, same for the dropdown when you go to the "Edit Configuration" screen. Clicking on the list item makes it appear but when hitting save and returning to the configure custom field screen the Issue Type field is again blank. 

this behavior is consistent across all issue types, and genuinely seems like a jira bug. No matter how many times I add the context and it correctly displays I still receive the same error.  Unfortunately I am not being allowed to upload screenshots for some reason. Thanks in advance for insight!

 

3 answers

1 accepted

3 votes
Answer accepted
Marc -Devoteam-
Community Champion
January 28, 2025

Hi @Brian Donaghy 

Welcome to the community.

Custom fields with context only work with projects in Jira based on a company managed template.

Based on the screenshots provides of the Bug, you are working in a Team Managed project. Custom field context are not applicable in team managed projects.

Team managed projects you can add a custom field on an issue type, via the option in the bottom right hand corner.

Custom fields created via the Issue Section in the Jira Administration settings can only be used in Company managed projects.

what-are-team-managed-and-company-managed-projects 

Brian Donaghy
January 28, 2025

Thanks for the quick response Marc! That did it, definitely not the most clear or logical solution but appreciate the wisdom!

Like Marc -Devoteam- likes this
0 votes
Petru Simion _Simitech Ltd__
Atlassian Partner
January 28, 2025

Hi @Brian Donaghy 

 

The following is about company managed projects.

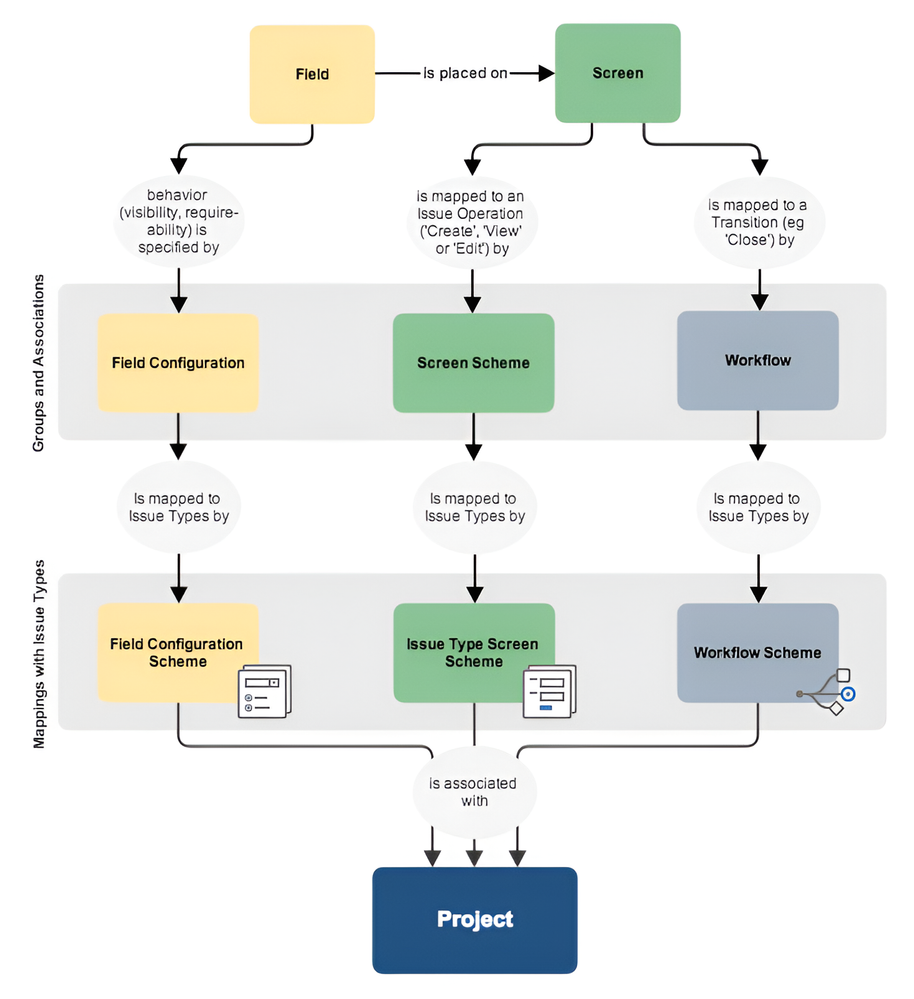
When a field context is not global and is restricted to specific projects and issue types, it's crucial to coordinate its usage logically. This involves understanding:

- Which screens (create, edit, and view) are used in each project
- Which transition screens in which workflows, used in specific projects, contain the field

Manually tracing these relationships can be time-consuming, even for a single field:

Field → Screen → Screen Scheme → Issue Type Screen Scheme → Project
Field → Transition Screen → Workflow → Workflow Scheme → Project

Ultimately, effective management requires a thorough understanding of the relationships depicted in the following diagram, ensuring that they are comprehensive, consistent and free from contradiction.

 

fields_diagram.png

 

Additionally, these relationships must be in harmony with your field context configuration.

 

To simplify this process, consider using Fields Dashboard for Jira , an app developed by our company. This app provides a centralized view of field usage across your organization, making it easier to visualize and manage complex field relationships.

 

fields_dashboard_fields_in_screen_schemes_large_result.pngfields_dashboard_workflows_search_result_unfiltered.png

 

Results are exportable to csv for further analysis and storage.

 

Regularly generating these reports can significantly streamline your analysis of field relationships with projects and issue types. This enables you to:

- Easily identify potential inconsistencies
- Cross-reference findings with field context configurations
- Ensure seamless alignment and avoid mismatches

By doing so, you'll save time and effort in maintaining your field configurations, ultimately leading to improved data integrity and reduced errors.

 

Regards, 

 

Petru

0 votes
Brian Donaghy
January 28, 2025

image (1).jpg.pngimage.pngimage (1).png

Suggest an answer

Log in or Sign up to answer
DEPLOYMENT TYPE
CLOUD
PRODUCT PLAN
PREMIUM
PERMISSIONS LEVEL
Product Admin
TAGS
AUG Leaders

Atlassian Community Events