Forums

Articles
Create
cancel
Showing results for 
Search instead for 
Did you mean: 

Transition and Status Problem

Deleted user
November 25, 2022

Why is the transition showing in status?

How to remove (Issue Confirmed->Open 1)?

It must be shifted from open to ICA!

I want to name transition just as a label to flow not to show in status!

Below is the status screenshot

Screenshot 2022-11-25 at 09.45.08.png

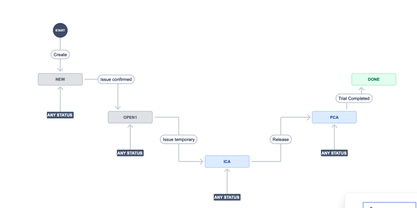
Below is the workflow Screenshot:

Screenshot 2022-11-25 at 09.40.23.png

All transition is showing in status bar.

Expected workflow of status to be:

New->Open->ICA->PCA->Done

2 answers

1 accepted

0 votes
Answer accepted
John Funk
Community Champion
November 25, 2022

Hi Akshay,

You cannot control that - the status is always shown, no matter what your transition name is. That can't be changed. 

0 votes
Nic Brough -Adaptavist-
Rising Star
Rising Star
Rising Stars are recognized for providing high-quality answers to other users. Rising Stars receive a certificate of achievement and are on the path to becoming Community Champions.
November 25, 2022

Your workflow diagram is showing that you have two transitions into "open 1", so that's why your transition drop-down is showing two.  The first one in your screenshot is from the "all" incoming transition, and the second (with the red box) is the "issue confirmed" transition.

My best guess is that you probably want to remove the "all" transition from there (and probably others of the "all" transitions).  Before you do that though, have a think through the process - are you sure you don't want to be able to move issues backwards?  You are never going to re-open an issue, or pass it back to the previous team?

Suggest an answer

Log in or Sign up to answer
TAGS
AUG Leaders

Atlassian Community Events