Forums

Articles
Create
cancel
Showing results for 
Search instead for 
Did you mean: 

Automation Help

Chamira Lakmal
March 15, 2022

 

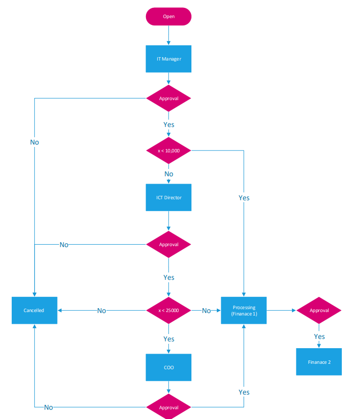
I need to get option to if HR manager approved approved then do the following. jira.jpgJIRA2.jpg

1 answer

0 votes
Dirk Ronsmans
Community Champion
March 15, 2022

Hey @Chamira Lakmal ,

Imho that would be 2 rules.

One would be to move the issue to "HR Manager" after creation and the 2nd rule would trigger on the approval itself. There is a trigger which can check for approval or state transition (since an approval is in itself a state transition)

You might need to use an intermediate state that if the HR manager approves it goes to that state and on that transition have another rule trigger to redirect based on the value.

The transition towards another status based on a rule with approval is not part of the approval process itself.

Chamira Lakmal
March 15, 2022

Thank You @Dirk Ronsmans 

Here is the workflow image.png

Dirk Ronsmans
Community Champion
March 15, 2022

Well in JSM you can add an approval step and the approval or decline action will move the issue to the next defined status.

https://support.atlassian.com/jira-service-management-cloud/docs/add-an-approval-to-a-workflow/

Your particular case you can either solve by adding an intermediate status after approval by the first party which will then be used to flow the issue thru to either the next approval or the processing.

You would need to use the "issue transitioned" trigger for that on the automation.

Another way would be to always (after approval) move it to the next approver and based on the automation rule either auto approve if no additional approval is needed or just keep it there to have the next party approve manually.

Either way, you cannot  have an approval step move to the next state based on a specific condition. The move to the next state is based on approved or declined and then you need to move it to the next approval required (or not)

Suggest an answer

Log in or Sign up to answer
TAGS
AUG Leaders

Atlassian Community Events