Forums

Articles
Create
cancel
Showing results for 
Search instead for 
Did you mean: 

Announcing Multiple Sandboxes Open Beta and additional Sandbox updates

Hello everyone,

My name is Branimir Kain, senior product marketing manager for Enterprise. Today, I’m excited to announce that Multiple Sandboxes, which allows for the creation of multiple sandboxes per product site, will transition from a closed beta to an open beta as of January 7th. All customers with a Cloud Enterprise plan will be auto-enrolled in the open beta.

Multiple Sandboxes will enable organizations to maintain more than one sandbox per product site. This feature will provide increased flexibility for implementing changes safely, supporting parallel testing, and adhering to industry-standard enterprise change management practices.

With the release of Multiple Sandboxes we will also be making two changes to the Sandbox experience that impact all plans with Sandboxes:

  • a limit of 10 sandboxes per Cloud Enterprise product license.

  • an update that ensures all sandboxes are associated with a Premium or Enterprise product license.

Multiple Sandboxes & Sandbox Limits - Open Beta

Benefits of Multiple Sandboxes

Multiple Sandboxes will allow organizations to have multiple sandboxes per product site. For example, an organization with two product sites requiring changes to pass through Development, Testing, and Staging before Production can now create three sandboxes for each product site:

1.png

For more details about Multiple Sandboxes please see https://support.atlassian.com/organization-administration/docs/open-beta-multiple-sandboxes/

More on Sandbox Limits

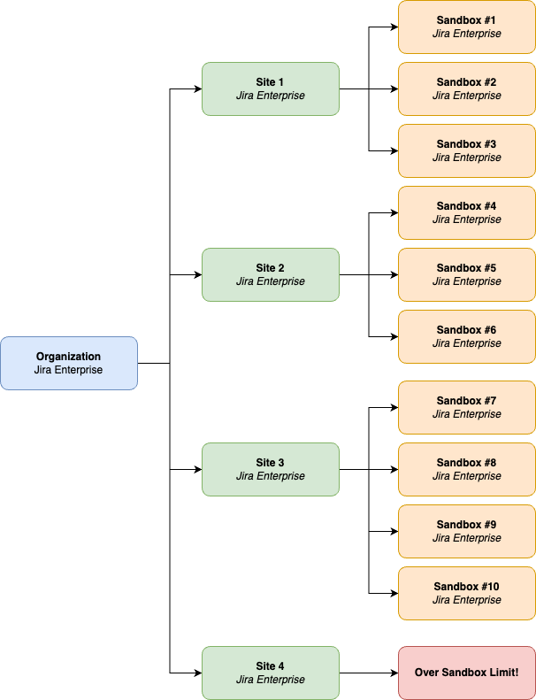
With the launch of Multiple Sandboxes, we’ll be introducing a limit of 10 sandboxes per Cloud Enterprise product license. These sandboxes can be assigned to any site(s) within an organization. For example, suppose a customer has a Jira Enterprise license and has four sites, with three sandboxes allocated to site one, two to site two, and four to site three. In that case, they won’t be able to create an additional sandbox as they’ve hit their limit of 10, as illustrated below.

2.png

Org admins will be able to see their current usage in Atlassian Administration (pictured below)

image-20241206-113513.png

 

For more details about this change please see https://support.atlassian.com/organization-administration/docs/sandbox-limits/ and If you would like to opt out of the open beta, you can raise a ticket to Atlassian Support.

Ensuring Sandbox Alignment with Premium and Enterprise Product Plans - Generally Available

Sandboxes are only available to customers with a Premium or Enterprise plan; however, customers using either Jira or Jira Service Management (Jira Family)—were able to add Jira Family products that only had Free or Standard plans to a Sandbox, e.g.,

3.png

On Jan 7, 2025, it will no longer be possible to create sandboxes for products that only have a Free or Standard license, e.g.,

4.png

For now, all customers will be permitted to retain sandboxes that have products with Free or Standard licenses. However, once the Sandbox is deleted, it can't be recreated with products that only have Free or Standard plans. For more details about this change, please see.Jira family and sandboxes | Atlassian Support

Thank you for taking the time to learn about the changes we’re making to Sandboxes. We believe these enhancements will improve your experience and allow us to continue to innovate and evolve how your organizations use Sandboxes.

Please feel free to share your thoughts or ask any questions in the comments below.

Thanks,
Branimir Kain and the Atlassian Team

18 comments

Mathew Lederman
Rising Star
Rising Star
Rising Stars are recognized for providing high-quality answers to other users. Rising Stars receive a certificate of achievement and are on the path to becoming Community Champions.
January 7, 2025

Branamir,

Is this feature rolling out throughout the day? Or should it be available for all enterprise instances now?

Like # people like this
Marco Augusto Santinho Gonçalves
January 7, 2025

Will automations and assets be migrated and/or updated? Because today it is somewhat unfeasible to keep both environments updated when many things do not come by default.

Branimir Kain
Atlassian Team
Atlassian Team members are employees working across the company in a wide variety of roles.
January 7, 2025

@Mathew Lederman, you can expect to see the changes take effect in about an hour (if not already) as it's deployed. 

Like Anas Gueroihi likes this
Branimir Kain
Atlassian Team
Atlassian Team members are employees working across the company in a wide variety of roles.
January 7, 2025

@Marco Augusto Santinho Gonçalves , I'm not sure I fully understand your question. However, given my interpretation, this release will not impact the content of your Sandboxes. We are exploring  enhanced capabilities for Sandboxes expanding what can be copied on creation and how we can streamline the process of "promoting" changes to production.  All I can say right now is to keep an eye out on the public roadmap! 

Like Anas Gueroihi likes this
Sascha Weber
Contributor
January 7, 2025

Branimir, I am so glad to see this coming out 🥳

I am also really excited for all the additional features this will enable in the future, to really make up an enterprise-grade-change-management strategy! 

As I told you in Barcelona, this would be of so much value for us! Please consider us for any EAP coming up next in this area, we are willing to invest the time!

Thanks a ton

Sascha

Like # people like this
Pablo Culebras _Jodocus_io_
Contributor
January 7, 2025

We have Enterprise Customers with 10+ Sites within their Org, which belong to child companies within the group with more coming up. Does this mean that these Sites won't have access to their own Sandbox environment, just because you are permitting other Sites to have multiple ones? Terrible news if it were like that...

Like # people like this
Matt Smith
Contributor
January 7, 2025

Nice but still Tone deaf to the user requests.

If you are adhering to standards then should you not be adding a free sandbox to the other tiers too?

I made a suggestion on how you may implement a more efficient application of sandboxes and yet even though this is WANTED by many (If you have not seen this then please vote !!!)

https://community.atlassian.com/t5/Jira-Service-Management/Sandbox-feature-for-Standard-Tier-Suggestion-raised-please-Vote/td-p/2606509 

Please grant the lower tiers the facility for at least one sandbox so you adhere to "Standards" in all your tiers !

KR,

Matt

Like # people like this
Branimir Kain
Atlassian Team
Atlassian Team members are employees working across the company in a wide variety of roles.
January 10, 2025

@Pablo Culebras _Jodocus_io_ That's a correct understanding, though I'd like to add additional color. Yes, the Sandbox-to-Site has gone from a one-to-one to a many-to-one relationship, a shared pool that allows you to allocate Sandbox based on need across the entire organization. We analyzed historical Sandbox usage to understand the 99th percentile of concurrent Sandbox usage for our customers, leading us to this limit of 10. Without this limit, each site could create an infinite number of Sandboxes, which would degrade the Sandbox experience.

That being said, we're aware of the use case you're describing, where sites represent separate operating entities that don't talk to each other and need their own Sandbox environment.  We're currently exploring a solution that would allow customers to increase the size of their shared pool. However, that's something we're still exploring, and we are looking to have it as part of our GA of Multiple Sandboxes.

In the meantime, if this doesn't work for those customers you've described, your customers can opt out of this an Open Beta by reaching out to Atlassian Support.

Branimir Kain
Atlassian Team
Atlassian Team members are employees working across the company in a wide variety of roles.
January 10, 2025

@Matt Smith we understand the desire for Sandboxes in other plans; however, we don't plan to introduce something like that today. In their current form, sandboxes can't be included in every plan. We are exploring how we may address customer change management friction in the cloud; however, we're still exploring how to address that friction best. I would encourage you to keep an eye on our public roadmap.

Regarding standards, that is, "industry-standard enterprise change management practices," which specifically referred to allowing customers multiple sandboxes. This has historically been a need of our largest customers, who have legal and compliance requirements that necessitate such practices.   

I've already shared your JAC ticket with our PM @Swarna Mehta We appreciate the candor!

Matt Smith
Contributor
January 13, 2025

https://community.atlassian.com/t5/Jira-Cloud-Admins-articles/Announcing-Multiple-Sandboxes-Open-Beta-and-additional-Sandbox/bc-p/2912797#M915

So basically you are saying that smaller customers should carry a high risk to their operations due to lack of test (sandpit environment).

The smaller customers are the least likely to be able to tolerate an outage or issue when something does not work as expected.

The approach I proposed would be a much better solution, that is available to ALL customers and ensures your solution is cost efficient for both sides (Probably more profitable to you !).

I am struggling to understand Atlassian's logic !?

Yours openly,
Matt

Branimir Kain
Atlassian Team
Atlassian Team members are employees working across the company in a wide variety of roles.
January 13, 2025

@Matt Smith , I wouldn't interpret my comments that way.

We're exploring how we may address the change management friction experienced by all of our customers in the cloud. However, many of the endeavors are still in exploration, so we don't have anything to share at this time.

I have shared your suggestion with our product manager.

Jennifer Hecht
I'm New Here
I'm New Here
Those new to the Atlassian Community have posted less than three times. Give them a warm welcome!
January 14, 2025

Do premium subscriptions still only have one sandbox per product license? This is not made clear in this article.

Like James Arthur likes this
Branimir Kain
Atlassian Team
Atlassian Team members are employees working across the company in a wide variety of roles.
January 14, 2025

@Jennifer Hecht that's correct. Multiple Sandboxes per site the feature is only available to the Cloud Enterprise plan. 

James Arthur
Contributor
March 5, 2025

What is the plan for rollout? My company is a premium user with 1000+ licenses looking to purchase more. Hence, I see our instance as a high-volume user. In our instance, one sandbox is tolerable for the admin. However, if a premium user had access to 3 or 4 sandboxes at minimum for our Team admins, POs, and PMs, we could proceed quicker with testing and implementing new ideas for our Jira instance. So when will we see this "multi-sandbox" option available to Premium users?  Thank you. 

Mathew Lederman
Rising Star
Rising Star
Rising Stars are recognized for providing high-quality answers to other users. Rising Stars receive a certificate of achievement and are on the path to becoming Community Champions.
March 5, 2025

Will there be availability for more sandboxes? My enterprise has 8 instances we hope to bring into 1 organization. Ideally each instance would have 2 sandboxes at a given time to fit a quarterly refresh cycle with each environment open for 6 months.

Adithya Ramesh
Atlassian Team
Atlassian Team members are employees working across the company in a wide variety of roles.
March 26, 2025

Hey @James Arthur ! Unfortunately, this feature is currently limited only to customers with a CEE license. If you think that this is something you'd need on a premium license, can I request you to please vote on this ticket - https://jira.atlassian.com/browse/CLOUD-12218, so that we can gauge demand to inform our future roadmap? Thanks! 

Adithya Ramesh
Atlassian Team
Atlassian Team members are employees working across the company in a wide variety of roles.
March 26, 2025

Hey @Mathew Ledermanwe are currently working on how we can enable CEE customers to leverage more than 10 sandboxes. We will share an update at the earliest! 

Like David Cowley likes this
Jacques
Contributor
August 28, 2025

It's a shame that for Enterprise there is a limit of 10 sandboxes, where in Enterprise you can have up to 150 production sites, but only 10 sandboxes. If I were to have 20 Premium production sites, I can have up to 20 sandboxes. This doesn't make any sense.

Like # people like this

Comment

Log in or Sign up to comment
TAGS
AUG Leaders

Atlassian Community Events