Forums

Articles
Create
cancel
Showing results for 
Search instead for 
Did you mean: 

Delivery progress - take into account child issues

Matt Jones
Contributor
May 16, 2023

Currently, the Delivery progress bar only seems to take into account the issues that have been directly linked to an idea, and not its child issues.

ie. Link a new feature to a Deliverable in JIRA Advanced Roadmap that has child issues as Epics and Stories in the various JIRA software team projects. 

The Delivery progress bar show only one ticket linked and so status as complete which is very misleading. Alternatively, you would have to link EVERY single ticket which seems to defeat the object of having child issues with parent links.

Screenshot 2023-05-16 at 13.24.08.png

5 answers

0 votes
Vishakha Dahra September 17, 2024

I am struggling with the same problem. I want the story points to be aggregated from 2 levels down, not just one level. 

Our hierarchy:
Initiatiave> Epic> Story

0 votes
Etienne CHATAIGNIER
I'm New Here
I'm New Here
Those new to the Atlassian Community have posted less than three times. Give them a warm welcome!
March 29, 2024

We have exactly the same needs.

0 votes
Hollie Dalton
I'm New Here
I'm New Here
Those new to the Atlassian Community have posted less than three times. Give them a warm welcome!
July 21, 2023

I have the same problem.  Our hierarchy is Initiative -> Epic -> Story.  We typically have lots of epics beneath each initiative and it would be a nightmare to try to keep up with adding each epic as a separate delivery ticket in my Discovery Ideas.  It would be great to be able to aggregate progress from two levels down as progress at the story level is really what would tell the true progress story for us @Rohan Swami 

0 votes
agileautonomy May 16, 2023

Hi,

 

AFAIK JPD and Advancd roadmaps calculate the Deliver Progress one level down regarding the topmost issue.

I wish we could configure how Delivery should be calculated.

In a nutshell, I would like to

  • rely on Advanced Roadmaps or Atlas issues at the top level and link them to JPD issues
  • be able to define the depth taken into account
  • set custom Delivery categories based on Jira projects and/or issue types so I can distinguish preparation etc. work from software implementation and any follow-up activity.
0 votes
Rohan Swami
Atlassian Team
Atlassian Team members are employees working across the company in a wide variety of roles.
May 16, 2023

Hi @Matt Jones ,

There are 2 options for calculating Delivery progress which you can see when you click on "Edit field":

Simple - Searches linked issues only for the calculation.
Default - Searches 1 level down to calculate progress. The limitation here is that we don't go down further levels for performance reasons. Do you need to aggregate from levels even further below? 

Screenshot 2023-05-16 at 1.52.19 pm.pngScreenshot 2023-05-16 at 1.52.49 pm.png

Matt Jones
Contributor
May 16, 2023

I had seen the different options but thank you for explaining.

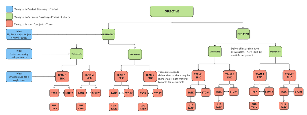
We are using the following structure. 

Initiative
- Deliverable
-- Epic
--- Task/Story

Screenshot 2023-05-16 at 17.33.08.png

We were linking some big ideas to Initiatives so using Default looks like it will only get one level down to Deliverables which won't take account of the Epics at team level. Would benefit from being able to get 2 levels down or at least have the option to do so, even at the expense of performance.

Alternatively, we may just need to break our ideas down further to avoid mapping to Initiatives and only map to Deliverables or Epics.
Like # people like this
Rohan Swami
Atlassian Team
Atlassian Team members are employees working across the company in a wide variety of roles.
May 17, 2023

Thanks Matt. Would you be interested in speaking to us in a bit more detail about what your use case so we know what solution would work best for you? Here's my Calendly: https://calendly.com/rswami-atlassian/customer-calls

Kim Alders September 30, 2024

Hi Rohan 

Is this available to anyone?

I am using epics in a teammanaged board. The epic contains stories. Some of the stories have storypoints.

I do see the possibility in project planning to set progress to default. And if I set it to number of tickets, it works, but if i set it to story points, it does not. It just shows one gray line.

What do i miss? Can you help me?

Suggest an answer

Log in or Sign up to answer
TAGS
AUG Leaders

Atlassian Community Events