Forums

Articles
Create
cancel
Showing results for 
Search instead for 
Did you mean: 

How to prevent the propagation of unused project schemes, workflows & screens in Jira software

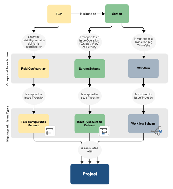
Atlassian ranks project attributes as the third most important factor impacting performance in the category of data.

It’s not surprising, since project attributes are precisely the rules used to manage issues, and there’s so many things you can decide. Below is an infographic of the configuration of screens and schemes associated to every project.

00000.png

But this is only part of the picture! There are yet other entities, like permission schemes, that don’t even show here.

The problem: when deleting unused schemes becomes a project

One of the secondary effects of scaling Jira or running a large instance for many years is that it can become cluttered, and unused schemes are one of the most common types of junk because they accumulate by design.

Whenever a project is deleted, Jira doesn’t delete the workflows, screens and schemes associated with it for the simple reason that they might be shared with other projects.

But if there are no other projects associated, all those entities become orphans. And unless handled with extreme care, orphans start to pile up.

This is very tricky even for very well administrated instances precisely because the number of orphans can grow with every project deletion, independently of whether the projects were created as a test or for any other reason: as soon as the default options are altered, there is potential for clutter!

The solution: prevent the creation of orphan schemes

Instead of working on removing the clutter periodically, like Atlassian shows here, a cost-effective solution would be to block the creation of orphans altogether, so you don’t ever have clutter in your instance again.

I’m now going to show how to do it with Profields, although there might be other solutions in the Marketplace. For full disclosure, Profields is manufactured by DEISER, my employer-

Project deletion with Profields was designed specifically to solve this problem. Profields’ Bulk Operations can be adopted as the standard procedure for project deletion precisely because the app checks whether there are other projects using associated entities; if the answer is no, it then removes them as well.

How to use Profields’ project deletion:

  • Go to the Project Navigator
  • Select the project or projects you want to delete.

Hint: You can either select projects one by one by project key or use basic or advanced searches to filter projects with common attributes. For example, you may want to delete all projects assigned to John Doe.

  • Double check that you have selected only projects you actually want to delete, as the action can’t be undone
  • Click on the Bulk Operations dropdown, select “delete projects” and follow the instructions:
  • Check the box to delete associated schemes

000001.png

  • Confirm again that you know what you’re doing by selecting the security checkbox
  • See the results report. If there are any errors in the process, you will be notified here. If everything worked, you’ll get a screen like this:

000002.png

Did it work? Enjoy a clean, fast Jira experience!

6 comments

Leo Diaz - Deiser
Community Champion
March 26, 2019

Patrick Star Lovely GIF - PatrickStar Lovely ImInLove GIFs

Like Rachel Kim likes this
Francesc_Arbó
Rising Star
Rising Star
Rising Stars are recognized for providing high-quality answers to other users. Rising Stars receive a certificate of achievement and are on the path to becoming Community Champions.
July 10, 2019

dancing%2Bgif%2B2

Like Leo Diaz - Deiser likes this
Petru Simion _Simitech Ltd__
Atlassian Partner
July 10, 2019

Deleting Jira artifacts without a full understanding of how are they related to projects can be dangerous. 

There is a solution on the Marketplace, it is called Config Insights for Jira a plugin written by the company I represent.

It allows you to visualize if Jira artifacts belong to projects and how. 

It also allows you to bulk delete those artifacts that are orphans.

It show how custom fields, workflows, workflow schemes, issue types, issue types schemes are associated to projects and more.

https://marketplace.atlassian.com/apps/1220239/config-insights-for-jira?hosting=server&tab=overview

Jaime Capitel
Community Champion
July 11, 2019

Thanks for your comment @Petru Simion _Simitech Ltd__ ! We are more than an utility, but your app seems interesting!

Darryl Lee
Community Champion
November 20, 2020

Does this work in Cloud?

Petru Simion _Simitech Ltd__
Atlassian Partner
November 20, 2020

Server only for now.

Will port to the cloud sometimes in the near future.

Like Darryl Lee likes this

Comment

Log in or Sign up to comment
TAGS
AUG Leaders

Atlassian Community Events